【成果速递】周庆军教授团队阐明Fuchs角膜内皮营养不良的早期病理特征
Fuchs角膜内皮营养不良(FECD)是一种以角膜内皮细胞(CECs)进行性功能失代偿为特征的遗传性眼病,最终可导致角膜内皮盲。目前主要治疗手段为角膜移植,但供体角膜短缺及术后并发症等问题严重制约该手术开展。当前研究多聚焦于终末期FECD的病理改变与治疗,对疾病早期发生过程中的CECs病理特征及调控机制仍缺乏系统解析。
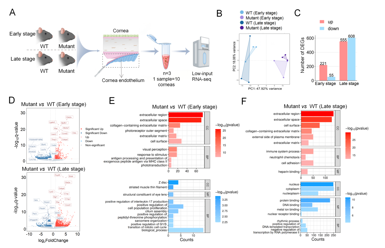
山东第一医科大学附属眼科研究所周庆军/李宗义团队以携带Col8a2突变的FECD模型小鼠为研究对象,根据病理进程将其划分为早期(≤ 2月龄)与晚期(≥ 8月龄)病变阶段。通过对不同阶段小鼠的CECs进行转录组测序分析,发现在典型临床表现出现之前,早期病变阶段的CECs已呈现出广泛的分子水平异常。其中,细胞外基质重塑、内质网应激及免疫应答相关通路的异常激活在疾病早期即已启动,并持续至晚期阶段。进一步验证实验明确了三类通路中关键基因的表达及分布特征。该研究为FECD早期生物标志物的识别及早期干预策略的探索提供了重要理论依据和实验支撑。


该成果近期以“Early Transcriptomic and Pathologic Changes of Col8a2 Mutant Fuchs Endothelial Corneal Dystrophy”为题,发表于《Investigative Ophthalmology & Visual Science》(IF: 4.7,中科院二区)。山东第一医科大学附属眼科研究所周庆军研究员和李宗义副研究员为本文的通讯作者,2023级硕士研究生赵心恬为本文的第一作者。研究成果获得了国家自然科学基金、泰山学者计划和国家重点研发计划的资助。
全文链接:https://doi.org/10.1167/iovs.67.1.53
扫一扫 手机端浏览




